加入收藏 | 进入旧版
信息荟萃 您现在的位置:首页 >> 信息荟萃 > 内容
特殊人群如何选择狂犬病疫苗?孕妇老人优选指南
来源:鹰潭新闻网 作者:未知 时间:2025-09-09 浏览字号:[ ]

“我被狗咬了,但我怀孕五个月了,能不能打狂犬病疫苗?”

“老人有糖尿病,打疫苗会不会有风险?”

“我是过敏体质,很怕打完出现严重过敏反应……”

这些问题,是很多特殊人群在被动物咬伤后最焦虑的困扰。事实上,孕妇、老年人、免疫力低下者或过敏体质人群,一旦发生狂犬病暴露,不仅不能避免接种,反而更应该科学、谨慎地选择狂犬病疫苗。因为狂犬病一旦发病,病死率几乎100%,而疫苗接种是当前唯一能预防狂犬病的方式。

那么,特殊人群如果不小心被猫狗抓咬伤,应该如何选择狂犬病疫苗?又有哪些地方需要格外注意?这篇文章给你说清楚。

一、为什么特殊人群打疫苗更令人担心?

1、孕妇:怕影响胎儿,又怕自己没保护

孕妇接种任何疫苗都特别谨慎,心里的纠结比谁都多。一方面,狂犬病是病死率几乎100%的急性传染病,不打疫苗等于拿自己和宝宝的生命赌;另一方面,又担心疫苗里的成分会影响胎儿发育,尤其传统疫苗中可能含有的抗生素等附加成分,更会增加这种顾虑。而且孕期身体敏感,万一疫苗不良反应加重,比如发烧、头晕,不仅影响自己休息,又怕间接影响宝宝。

真相:狂犬病疫苗是灭活疫苗,病毒经过处理没有活性,不会感染胎儿。目前研究也未发现接种狂犬病疫苗会导致胎儿畸形或发育问题。孕期暴露必须接种,否则一旦感染,母婴均有危险。

2、老年人:基础病多,免疫力低

老年人大多有基础病,比如高血压、糖尿病、心脑血管疾病等,身体机能本来就比年轻人弱,打疫苗时最怕 “出岔子”。万一打完不良反应率高,胳膊肿、疼好几天,甚至发烧——本来血压就不稳定,一发烧血压更容易波动,要是再引发其他并发症,简直是 “雪上加霜”。另外,有些疫苗剂量大,老人接种后可能会感觉更难受,恢复起来也慢,影响日常生活。

因此,需要疫苗“效力足够强,成分足够纯”,既要有免疫效果,又不增加身体负担。

3、过敏体质/免疫力低下者:怕不良反应

过敏体质的人打疫苗,简直是在“闯雷区”。很多人对新霉素、庆大霉素等抗生素过敏,而狂犬病疫苗在生产过程中要用到这些抗生素,来抑制杂菌生长。虽然最后会纯化,但难免会有微量杂质残留。一旦接种,很可能引发过敏反应,轻的会起皮疹、瘙痒,重的可能会出现呼吸困难、喉头水肿,甚至过敏性休克,危及生命,所以选疫苗时格外谨慎。

因此,适合过敏体质/免疫力低下者的疫苗,应该是无抗生素、高纯度、低不良反应的金标准狂犬病疫苗。

二、“金标准”狂犬病疫苗,得满足这几个硬指标

是不是所有疫苗都一样?当然不是。特殊人群要想选到安全又有效的狂犬病疫苗,得盯着这几个核心要素:毒株、无抗配方、小剂量注射,再加上VVM标签监测有效性,这才是真正的 “金标准”狂苗。

1、毒株适配,得跟我们身体合得来

好的狂犬病疫苗,首先毒株得 “靠谱”,要跟咱们国家流浪动物身上的街毒株匹配,这样才能精准产生抗体,起到保护作用。

目前国内几个主流毒株中,与我国流浪猫狗身上的街毒株同源性最高的是CTN-1株。因为CTN-1株是从国内山东一个狂犬病患者的脑组织中提取的,不仅是本土的,而且是人源的,相比较那些分离自欧美国家、动物身上的毒株,同源性高了不少,跟国内流行的街毒株匹配度高达97.17%,同源性越高,免后抗体针对性越强,保护效率越高。

▲CTN-1株与其它毒株的同源性数据对比

CTN-1株经过了几十年的临床验证。有实验结果显示,原倍疫苗免疫的小鼠经3株具有代表性的街毒株经肌肉和脑内攻击,均能获得100%的保护[1]。

▲CTN-1株疫苗的保护效果

2、无抗配方,杜绝过敏 “隐患”

对于过敏体质、孕妇这些敏感人群与老年人等免疫力低下人群来说,“无抗配方” 是必须坚守的底线。这里的 “抗” 指的是抗生素,很多狂犬病疫苗在生产过程中会用到抗生素防止细菌污染,但即使后续纯化,也可能有微量残留,这是过敏体质者的“大敌”。

所以在选择狂犬病疫苗时,可以选择在整个生产过程中都不添加任何抗生素的狂犬病疫苗,如卓谊生物的狂犬病疫苗采用了无抗生产工艺,从源头上杜绝了抗生素残留引发的过敏风险。而且这个无抗配方还获得了国家专利(专利号:ZL2020 11330611.4),因为完全没添加抗生素,可以直接抗生素免检。说明书也没有抗生素禁忌。抗生素过敏者接种后,完全不用担心会产生过敏反应。

▲卓谊生物狂犬病疫苗的“无抗”专利、说明书、检验报告

3、 小剂量注射,身体负担小

小剂量注射可不是随便减剂量,而是在保证疫苗效果的前提下,通过优化工艺,让疫苗在更小的剂量下就能产生足够的抗体,这样能减少对身体的刺激和接种的的疼痛感,降低不良反应率。卓谊生物的狂犬病疫苗就是小剂量设计,每剂规格为0.5ml,比有些普通狂犬病疫苗的1.0ml剂量少了一半。研究显示,剂量越高疼痛越重[2]。对于老人来说,小剂量注射能减少身体的不适感,比如胳膊肿胀、疼痛的程度更轻;对于孕妇来说,也能降低身体的负担,减少不良反应对孕期的影响。而且这个小剂量设计也符合国际标准——美国免疫咨询委员会(ACIP)推荐,所有疫苗儿童剂量(肌注)为0.5ml[3]。儿童更容易因疼痛而哭闹,所以必须接种痛感更轻的0.5ml疫苗。对于老年人和孕妇等特殊人群来说,能减轻身体的不适感,肯定也是更好的。

▲文献显示剂量越高痛感越重

4、 带VVM标签,实时检测疫苗有效性

除了上面三个核心要素,VVM 标签也是衡量狂犬病疫苗是否达标的重要补充。VVM 标签是监测疫苗有效性的 “神器”,贴在疫苗瓶上,通过颜色变化来提示疫苗是否超温,是否有效能够使用。因为根据国家规范,疫苗需全程在2-8℃的冷藏环境中储存运输,气温过高或过低都会产生极大风险,导致疫苗失效。尤其是狂犬病疫苗这种“救命疫苗”,一旦失效,会面临免疫失败风险,危及生命。尤其是高风险暴露者、高敏感人群以及担心疫苗有效性的人,这个标签能让大家更直观地了解疫苗的状态,避免接种失效疫苗。而且VVM标签的技术符合国际标准,经过了严格的验证,准确性和可靠性都有保障。

总结一下,金标准狂犬病疫苗的标准就是 “CTN-1人源毒株+无抗配方+0.5ml小剂量+VVM标签”,这四个方面缺一不可,只有同时满足这些条件,才能为特殊人群提供安全、有效、便捷的保护。

三、行动建议:特殊人群应该怎么做?

1、一旦暴露,立即处理伤口+就医

不论是谁,被咬伤或抓伤后应立即用肥皂水和流动清水冲洗伤口15分钟,并用碘伏消毒,尽快就医。

2、主动说明自身特殊情况

如果你是孕妇、老人、有过敏史或免疫系统较弱,请务必告诉医生,请他为你推荐更纯净、更安全的疫苗。

3、优先选择“CTN-1+无抗+0.5ml小剂量”组合

可以具体询问:“有没有CTN-1毒株、无抗生素、0.5ml的狂犬病疫苗?”或者直接提出厂家,比如卓谊生物的狂苗就是符合这些条件的代表产品之一。

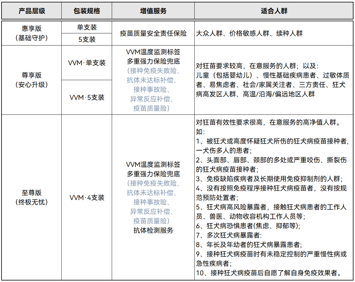
卓谊生物还分了三层防护体系,精准匹配不同人群的核心需求。大众人群选惠享版;儿童、孕妇、过敏体质者等人群选择尊享版;而像免疫功能低下人群、未完成规范狂犬病疫苗接种人群、狂犬病高风险暴露人群、对狂犬病存在极度恐惧心理人群、多次狂犬病暴露人群,建议选择至尊版,有多重保险、有抗体,更安心。

安全接种,不仅是“打不打”的问题,更是“打什么”和“怎么打”的问题。

对于孕妇、老人、过敏体质者这些特殊人群来说,接种狂犬病疫苗不能马虎,选择一款成分干净、技术可靠、体验更舒适的疫苗,才是真正负责任的决定,一定要认准 “CTN-1人源毒株、无抗生素、0.5ml小剂量” 的金标准狂苗。记住,被动物咬伤后,及时就医,接种安全有效的狂犬病疫苗,才是对自己健康最大的保护。

参考资料

[1] 石磊泰.狂犬病病毒CTN-1株在人用狂犬病疫苗中的应用及研究进展

[2] Suzanne C,Beyea,Leslie H.Nicoll.Administration of medications via the intramuscular route: an integrative review of the literature and research-based protocol for the procedure.Applied Nursing Research,1995,8:23-33

[3] Ezeanolue E,Harriman K,Hunter P,et al.General Best Practice Guidelines for Immunization.Best Practices Guidance of the Advisory Committee on Immunization Practices (ACIP).

免责声明:此文内容为广告或转载宣传资讯,相关素材由广告主提供,仅代表作者个人观点,与本网无关。仅供读者参考并请自行核实相关内容。